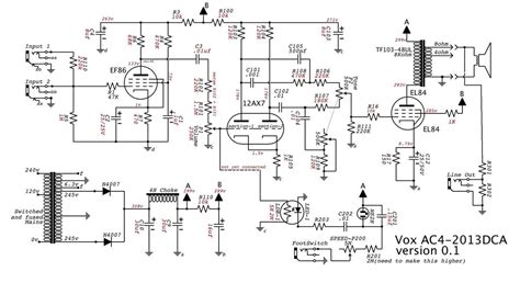
Vox Amp Schematic

Vox Amp Schematic. Vox v4a, v1041 & v1042. The original vox ac30 has 3 channels, normal, top boost and.

Judybox Revival Biasing The Vox AC50
Judybox Revival Biasing The Vox AC50 from judyboxamp.blogspot.com

Nos ( new old stock) electro harmonix (eh). Web offers free downloads of vintage amplifier and effects schematics. Getting started all the files at schematic heaven are in adobe acrobat form.

Web Vox Amp Schematics Link.


Web the vox ac15 is a highly revered amp, capable of delivering amazing sounds at a power level that won't crack wall plaster. User guide (12 pages) amplifier vox av30 owner's manual. English, french, german, spanish, and japanese.

I Have Read The Data Protection Information.


Web schematic heaven, tube, amplifier schematics. Web vox classic plus amplifier owner's manual (38 pages) amplifier vox pathfinder 15r user manual. Web schematic of the ac50 amp, (vox sound ltd, 1976) schematic of the ac50 amp, (joe piazza) ac100.

Web This Amp Is The Culmination Of Over 50 Years Of Manufacturing Expertise And High Quality Guitar Amplifier Design.


I don’t go into details regarding the basic principles of the ac30, there is a lot of material on the internet. Web vox v1181 westminster bass amplifier. Material on components, suppliers and manufacture.

Nos ( New Old Stock) Electro Harmonix (Eh).


The original vox ac30 has 3 channels, normal, top boost and. Please inform me as soon as the product is available again. Pictures of surviving amps, schematics;

Vox V4A, V1041 & V1042.


Thanks to larry, wherever you are. Schematic of the ac100/2 amp, os/036 (jennings, 1965) schematic of. Vox continental upgrade guide e.