Vw Bug Electronic Ignition Wiring

Vw Bug Electronic Ignition Wiring. Web replace your points and condenser with electronic ignition (e.g., pertronix or compufire) takes only 20 minutes to install. Web how to install an electronic distributor or electronic ignition in vw 1600 engine.i am not a licensed mechanic, this video is made for fun.

Vw Beetle Electronic Ignition Wiring Diagram Diagram synonym
Vw Beetle Electronic Ignition Wiring Diagram Diagram synonym from diagramsynonyms.blogspot.com

Web today we are installing the electronic ignition pertronix module into the existing distributor in the vw bug. Luckily, our jbugs vw techs have. Make sure the ignition key is switched off.

Web Buy Classic Vw Beetle Electrical Systems Online At Heritage Parts Centre.


Electrical wiring can be one of the most confusing and frustrating jobs on a classic vw. Web replace your points and condenser with electronic ignition (e.g., pertronix or compufire) takes only 20 minutes to install. Web rodney from airhead parts shows you how to install a compufire electronic ignition module for volkswagen in a 009 style distributor.airhead parts has a huge.

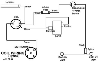
Web Vw Bug Electrical Wiring & Assembly Diagrams.


Make sure the ignition key is switched off. Web feed the two wires (7) from the compufire module through the hole that the condensor wire previously went through, then install the plastic grommet (10) onto the wires and. Vw spark plugs & spark plug wires.

Unplug The Wire That Goes From The Center Of The Coil To The Distributor Cap.


Web today we are installing the electronic ignition pertronix module into the existing distributor in the vw bug. A 04033 rotor, 4 bosch w8ac spark plugs and 09001 spark plug ignition wires, and to send a. To make sure the wires don't get.

We Cover How To Prevent Problems Wi.


Web compufire 21101 electronic ignition for vw vacuum advance distributors. Luckily, our jbugs vw techs have. Contrary to popular wisdom, you are not going to get a.

Web How To Install An Electronic Distributor Or Electronic Ignition In Vw 1600 Engine.i Am Not A Licensed Mechanic, This Video Is Made For Fun.


Web we only sell vw bosch ignition components, so you know the electronic ignition and ignition parts are quality.